3PEAK思瑞浦推出TPA170C高共模输入电流检测比较器
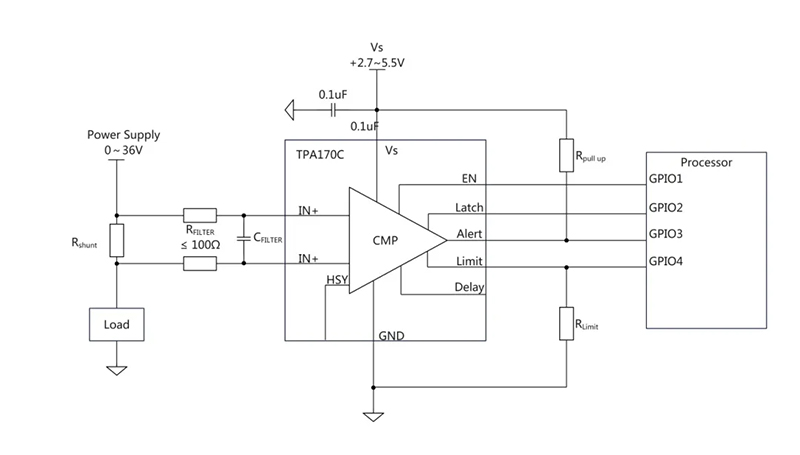
3PEAK思瑞浦推出TPA170C高共模输入电流检测比较器,以高精度与灵活配置赋能系统过流保护,在通信设备、服务器及工业电源等关键系统中,精准快速的过流保护是保障设备安全稳定运行的重要环节。思瑞浦(3PEAK)推出的TPA170C 36V高共模输入电流检测比较器,凭借其0V至36V宽共模输入范围、高精度检测及多模式灵活配置能力,为各类电源与负载系统提供了可靠的过流保护解决方案。

一、核心性能优势
TPA170C在电流检测精度与响应特性上实现显著优化:
宽共模输入范围:0V至36V,适应多种电源拓扑与工作条件
高精度检测:输入失调电压典型值180μV,温漂低至1μV/°C
可编程阈值:通过外部电阻设置0mV至250mV检测阈值,精度高且设计简便
快速响应能力:支持10μs、50μs、100μs三档可调响应时间
低功耗设计:工作电流最大310μA,待机模式仅2μA
二、灵活的系统配置与保护机制
TPA170C提供多种工作模式与参数配置选项,满足不同应用场景需求:
1. 可调迟滞与响应时间
迟滞电压可选:2mV、4mV、8mV三档,有效抑制信号抖动
响应时间可配:根据系统需求平衡响应速度与抗干扰能力
公式化阈值设置:Vlimit = Rlimit × 20μA,简化设计计算
2. 多模式工作机制
Transparent模式:输入电压低于阈值时自动解除警报,适合实时监测
Latch模式:锁定警报状态直至手动清除,便于捕捉瞬态过流事件
快速使能控制:支持微秒级启用/禁用切换,优化功耗管理
3. 开漏输出设计
兼容多种逻辑电平,适配不同系统架构
支持线与连接,方便多器件协同工作
三、典型应用场景
TPA170C适用于多种需要精确过流保护的场景:
通信与计算基础设施
服务器电源:实时监测CPU、GPU等大功率器件供电电流
电信设备:基站电源模块过载与短路保护
网络设备:交换机、路由器功率管理
工业与电源系统
工业电源:过流快速保护,防止设备损坏
电机驱动堵转电流检测与关断
电池管理系统:充电/放电过流保护
消费电子与便携设备
快充适配器:输出过流监测与保护
便携设备:电池供电系统的低功耗电流管理
四、系统设计价值
TPA170C为系统设计带来多重优势:
精度与可靠性提升
高精度检测降低误触发概率,提高保护准确性
可调迟滞电压抑制噪声干扰,增强系统稳定性
全温度范围内保持优异性能,适应恶劣环境
设计灵活性优化
单一电阻设置阈值,极大简化外围电路
多模式选择适配不同应用需求
开漏输出提供架构设计自由度
能效与成本改善
低功耗特性延长电池供电设备续航时间
高集成度减少外围元件,降低BOM成本
快速响应减少过流事件造成的潜在损害
总结
思瑞浦TPA170C高共模输入电流检测比较器通过宽输入范围、高精度检测和灵活配置,为通信设备、服务器电源及工业系统提供了可靠的过流保护解决方案。其多模式工作机制与低功耗特性进一步扩展了应用场景,展现出思瑞浦在精密信号链芯片领域的技术积累。
随着电子系统对功率密度与安全性要求的不断提高,TPA170C有望在更多高可靠性应用中发挥关键作用,助力实现更智能、更安全的电源管理。
同类文章排行
- TP181A1-CR零漂移双向电流感测放大器_TP181A1数据手
- TPB76200-TS3R用于48V电池组的高侧NFET驱动器(3PEAK)
- 3PEAK思瑞浦模拟IC产品选型手册
- LM393A-TSR/LM393-SR单电源或双电源电压比较器_现货
- 类比20位高性能ADC-ADX12x系列-类比半导体
- ADX112AMSOP10功耗低16位模数转换器(ADC)_中文资料
- TPW3157A-CR低电压5Ω单刀双掷模拟开关_TPW3157A规格书
- TPB4056A思瑞浦1A高输入电压单电池线性充电器芯片
- TPT3232E-SS3R收发器_TPT3232E-SS3R数据手册_正品现货
- TPT3232E-SO3R是IEC61000 ESD保护的3.0V至5.5V供电收发器
最新资讯文章
- 3PEAK思瑞浦推出TPR43xQ-S车规级精密并联基准芯片
- 3PEAK思瑞浦拟收购奥拉股份86.12%股权构建AI与数据
- 3PEAK思瑞浦推出TPS05S60精密可调限流负载开关
- 3PEAK思瑞浦推出TPA170C高共模输入电流检测比较器
- 3PEAK思瑞浦TPC2221高精度16位DAC_TPC2221中文资料
- TP1961-TR(3PEAK):高性能比较器芯片的卓越之选
- TP1541A-TR 3PEAK精密轨到轨输入输出运算放大器
- TPA191A2-SC6R电流检测放大器_TPA191A2中文资料
- TPT481L1-DF6R RS-485收发器:工业级数据传输可靠保障
- LMV358B-SR双通道/低功耗/轨到轨输出运算放大器
- TPR3530-S3TR 3PEAK思瑞浦串联型电压基准IC规格书
- 3PEAK TPL740F33-5TR低压LDO:精准稳压赋能低功耗产品
- TPT29617A-VS1R电平转换器:跨域信号传输的可靠桥梁
- LM321A-TR 3PEAK高压运算放大器_LM321A-TR规格书
- TPT3232E-TS3R思瑞浦RS232收发器:串口通信的稳定传输
- TPW4054-VR信号切换高效灵活核心3PEAK通用模拟开关
- 帝奥微DIO2351ST5高精度运算放大器_DIO2351ST5规格书
- TP181A2-CR高精度宽共模范围电流感应放大器规格书
- TPA6581-DF0R|思瑞浦5V轨到轨输入/输出运算放大器
- 思瑞浦荣登空调整机国产芯片用量家电智能升级









